Reducing resource sinkholes with an interactive tool
Social work practitioners and clients wanted improved clarity on service scope and eligibility, meanwhile internal stakeholders were afraid to publicise criteria. I balanced their needs with an interactive tool that reduces organisational burden from ineligible inquiries by providing users with immediate feedback and streamlined referrals for caregivers and social workers.

The Problem
Whilst restructuring the website navigation and designing content for Caroline Chisholm Society (family social service not-for-profit), I noticed a key issue while conducting user interviews:
Antithetical desires of users and stakeholders
Users wanted clarity on eligibility criteria, service scope and clear referral pathways
Staff wanted to keep eligibility criteria undisclosed and to provide referral forms after a screening call
Why?
The organisation voiced a lacked time and resources to manage multiple inbound calls and email inquiries, often from ineligible inquirers.
However, the organisation was still receiving inquiries about easily answered questions and in addition had developed an issue of siloed and unofficial referral pipelines that had developed in the organisation leading to fragmented communication within teams and slow workflows.
How might we inform users of their service eligibility and provide referral pathways for eligible inquirers, without directly disclosing criteria?
The Process
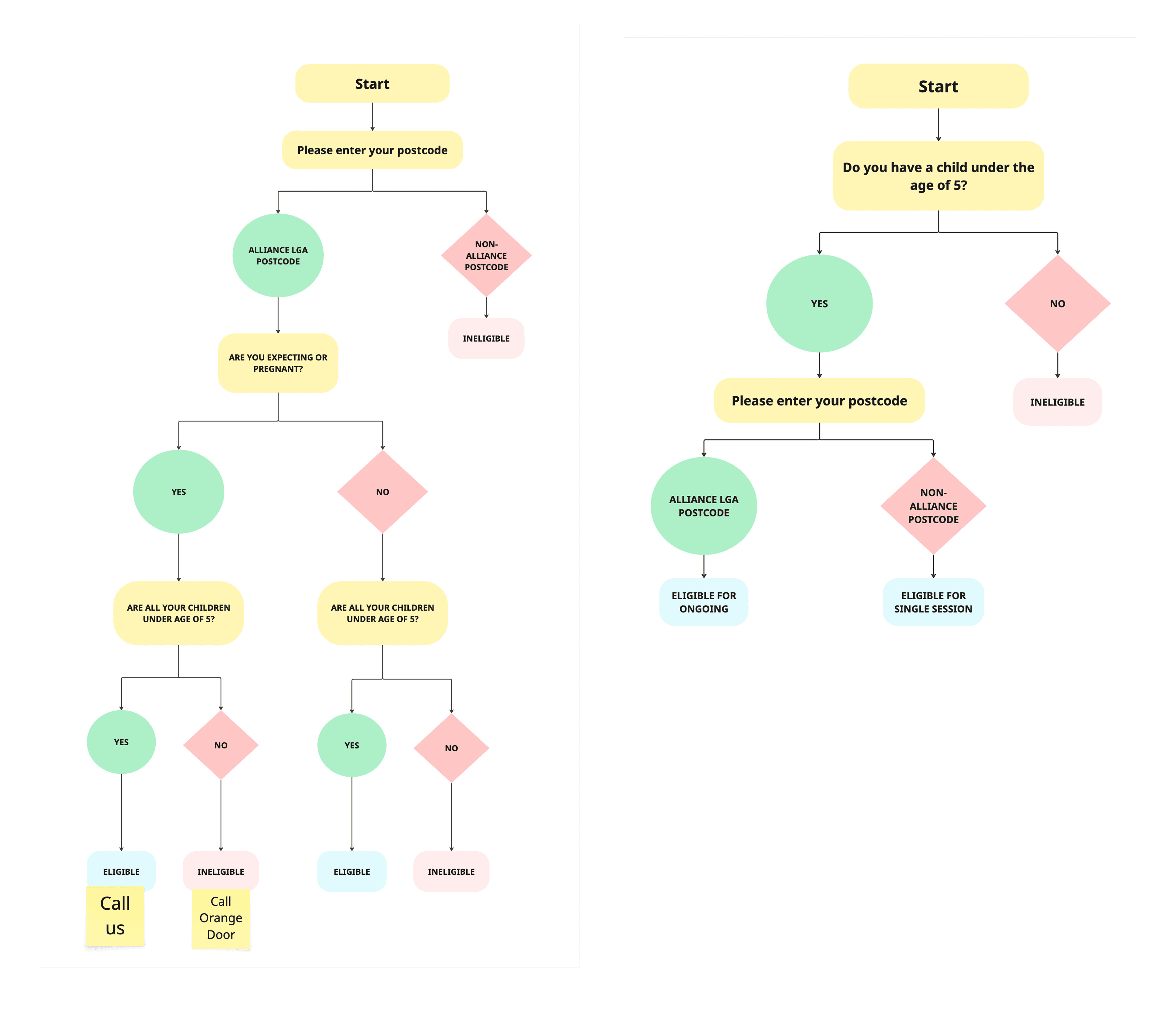
I ran a collaborative workshop and asked Program Coordinators and Head of Impact to map out loose decision trees that demonstrated the logic of the eligibility criteria they used to assess inquiring families for each of their services.

Eligibility Criteria Decision Trees for Service A (left) and Service B (right)

Early sketches
I decided to combine the two screening pathways into one tool, as I noticed there was overlap between the eligibility criteria of services and user research had indicated users were often unsure of what services were available at and that they would be eligible for.

Early prototype
I tested the designs and found that some of the wording of questions could be confusing, especially for people who were pregnant or not inclusive enough for people who weren't parents of children but still caregivers. To tackle this issue, I configured the questionnaire to hide questions that no longer needed to be asked once eligibility was established by an earlier response.
The Solution
I designed an interactive eligibility screening tool that filters ineligible inquiries with two - four questions in lay-man terms, using input to gate referral form access, and centralises all referrals to a single team-accessible point — dramatically reducing organisational burden while connecting ineligible families to appropriate alternative services.
The Outcome
The solution transforms a reactive, inefficient system into a proactive, user-friendly process that serves everyone better.
For the Organisation | For Caregivers | For Referrers |
|---|---|---|
Reduced administrative burden | Reduced mental load | Streamlined referral process |
Eliminated siloed communication | Instant clarity | Reduced friction |
Unified team clarity | Better service connections | Faster response times |

