Helping festival-goers find sessions that fit their schedule
I identified a critical gap in the Fringe Festival website through real-world observation and redesigned program browsing to match how users actually plan their festival experience.

Project Overview
The Melbourne Fringe Festival (MFF) is an annual independent arts festival in Melbourne, Australia, taking place over three weeks from late September to late October.
Whilst volunteering as an Access Champion at this year's Fringe Festival, I noticed a problem with the website's program browsing experience thanks to a conversation I had with two other volunteers who were interested in attending shows before or after their shifts, but found the program browsing experience inefficient and tedious.
The Problem
How might we optimise browsing for time-sensitive visitors?
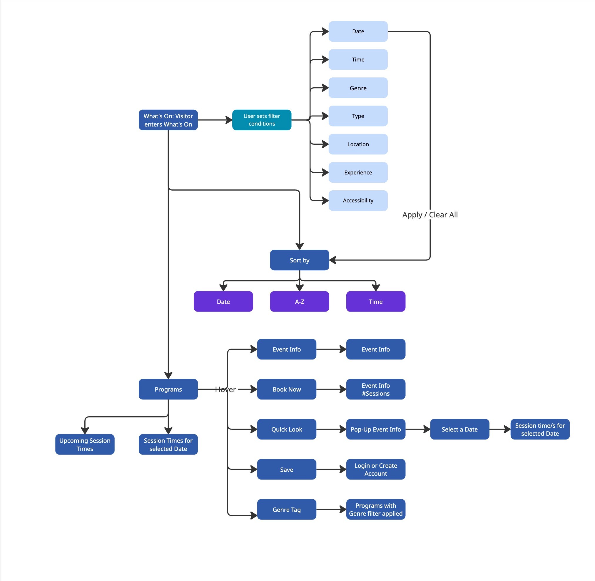
Users could not filter programs by time, only by date or evening. Session times were only visible after clicking 'Event Info' and then scrolling to the bottom for 'Sessions'.
Visitors interested in attending and supporting the Fringe Festival find it exasperating to identify programs that suits their time window of availability — negatively affecting visitor attendance and ticket sales.
Role
UX Designer
The Process
Analysing the Existing Flow


Exploring Alternative Solutions
I analysed arts and culture venue websites such as Arts Centre Melbourne and local city venues, however I found that many of them suffered from the same issue as Fringe.
I pivoted my analysis to the more commercial offerings of HOYTS Cinemas website, with strengths in session time-based search offerings.

Competitor analysis

User flow mapping

Ideations

Design
The Outcome
Testing of the new design demonstrated a decrease of 15% in time taken to complete tasks, compared to the current design.
The new solution that I came up with directly solves the critical gap in time-based program search methods by:
Gives users the opportunity to filter and sort programs by time range.
Provides immediate feedback of upcoming session times per program.
Although this system has not yet been implemented, we expect to measure the success of the changes in the following ways:
Increase in rates of event attendance.
Increase in ticket sales — particularly last minute festival-goers.
